現代の急速で多様なビジネス環境において、企業が成功を収めるには高度なスキルを有する人材が不可欠です。しかしながら、このような優れた人材を確保することは非常に困難であり、そのプロセスには相応のコストと労力が必要です。
特に製造業では急激な技術進化に対応するため、高度な専門知識と実践的なスキルが求められ、競争激化や人材の流動性の影響により、適切な人材の確保が一段と難しくなっています。また、適切なスキルを持つ人材を採用するためには、優れた教育・研修プログラムを提供 し、そのために多くの資源を投じる必要もあります。
このため、人材確保に伴うコストの増大が企業にとって大きな課題となっています。当社は、この課題に対する解決策として、座学だけでなく実技も兼ね備えた化学研修を受け、スキルが伴った人材を派遣するサービスを提供しています。今回は、研修内容の詳細も含めてご紹介いたします。

当社の人材は高度な化学研修を経ており、迅速かつ正確な分析業務を担当します。
お客様は業務に集中でき、生産性向上が期待できます。
理系学部を卒業した方(専門卒、大学卒、大学院卒)のみを採用しており、全員が正社員雇用されているスタッフです。基礎から応用まで幅広い知識を有しており、お客様の要望に適した人材をご提供します。
実機を用いた実践的な研修を行い、経験豊富な講師による少人数制の指導のもとスキルを培った人材をご提供いたします。

派遣する人材の対応領域は多岐にわたり、以下の分野において幅広い専門知識と実務経験を有しています。

当社のスタッフは高度な研修を経ており、即戦力として業務に従事できます。これにより、教育にかかる時間やコストを大幅に削減できます。
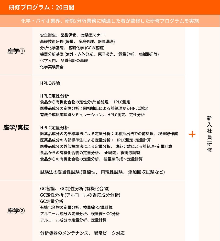
当社のスタッフはHPLC(高速液体クロマトグラフィー)に関する幅広い研修を受け、機器の分析、考察、メンテナンスが可能です。これにより、高品質な分析作業が確保されます。
当社が提供する研修プログラムを通じ、専門的なスキルや知識を身につけ、仕事に対する情熱と責任感を持つことができるようになりま す。これにより、組織全体で高いモチベーションを持った組織づくりに貢献します。
当社が派遣する人材は高度なスキルを持ちつつも実務経験が豊富なため、企業は安定したチームを維持しやすく、人材の継続的な育成やトレーニングにかかるコストを削減できます。
当社のスタッフは以下の研修を受けています。

弊社の人材派遣サービスは、化学研修を修了した優秀なスタッフを提供し、お客様の業務効率向上と品質確保に貢献します。専門的な知識と豊富な実務経験を持つスタッフが、幅広い領域で即戦力となり、お客様の課題解決に真摯に取り組みます。是非、お気軽にご相談ください。
「現場改善コンサルティング」「製造請負」「製造派遣・人材紹介」という事業の中で培った社員教育ノウハウを活かし、出張セミナーや研修運営等さまざまな人材教育事業を提供しております。
研修・セミナーの内容もご要望に応じてカスタマイズすることもできます。人材の育成・教育にお悩みでしたら御気軽にお問い合わせください。
・安全衛生 / 「安全配慮義務セミナー」 「職長教育」 「安全管理者専任研修」 等
・改善 / 「トヨタ実践道場」 「IEの基礎」 「職場改善の進め方」 等
・コスト / 「コストダウン手法」 「実践・原価管理」 「企業会計財務諸表の見方」 等
・新卒関連 / 「社会人としての心得とマナー」 「生産活動と5Sの基本] 等
・生産 / 「生産管理の基礎」 「5S」 「TPMと設備保全」 等
・品質 / 「現場で役立つ品質管理」 「現場力を高めるISO9001」 等
・マネジメント / 「仕事のムダの改善と問題解決」 「管理者の役割と責任」 「労務管理とメンタルヘルス」 等
・労務 / 「法務研修」 「適正請負セミナー」 「派遣法セミナー」等
短期的な人員の補充には「派遣」、正社員雇用が必要な場合は「紹介」という形で、お客様のご要望にマッチした、即戦力となる人材をお届けいたします。
製造業における技術はもちろん、「充実した教育体制(ソロフライトプラン)」と「カウンセリングシステム(ココロケアサポート)」を取り入れ、ヒューマンスキルも備えた優秀な人材を育成しております。
開発&設計技術者派遣事業
「機械設計」「電気電子設計」「ソフトウエア開発」「プラント設計」など、高度な技術力を要求されるこれらの分野でも高い評価をいただいています。
トップレベルのスキルを持つエンジニアから、サポートを行うスタッフまで、幅広い技術者を取りそろえて、お客様の開発環境の最適化を支援しています。開発&設計技術者派遣事業については、平山グループ内の(株)トップエンジニアリングが担当いたします。

御依頼や御相談がある方は、以下フォームよりお気軽にお問い合わせください。翌営業日までにeメールまたはお電話にてお答えさせていただきます。
※土・日曜日、祝祭日、当社の年末年始休暇期間中のお問い合わせは、翌営業日以降のお返事とさせていただきます。また、お問い合わせの内容や件数等により、お返事が遅れる場合がありますこと、ご了承ください。